首页
home
公司简介
about us
企业形象
PRODUCT
新闻动态
NEWS
服务项目
service
人才招聘
jobs
od体育全站(中国)有限公司
contact us
在线留言
Online Message
新闻动态
· 公司新闻
· 行业新闻
400-6122-699
地址: 湖北省武汉市青山区(化工区)八吉府街道建设村钱家湾102号
您现在的位置 :
首页
>
新闻动态
> 公司新闻
公司新闻
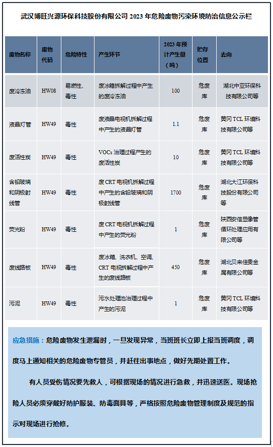
危险废物污染防治责任信息公示
修改时间:2025-11-17 17:30:39 浏览次数:372次
上一条:
2023年第三季度的环境信息公开表
下一条:
危险废物污染防治责任信息公示经营单位
MK网官方站网页版_MK网官方(中国)
|
开云官方注册
|
bd官网
|
mk官方网页版
|
江南官方网页版
|
江南手机在线登陆入口
|
mk手机注册
|
安博线上官网(集团)官方网站
|
江南平台
|